Low Voltage Solar Charger Reference Circuit – A Simple Solution for Prototypers in India
As an electronics hobbyist or engineer in India, building low voltage solar chargers is an exciting yet challenging project. One of the main issues you might face is how to efficiently charge small devices (like batteries or sensors) using low-voltage solar panels, often struggling with voltage mismatches or insufficient current for reliable charging. The good news is, with a simple reference circuit, this problem can be solved easily.
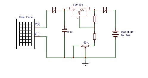
The Problem :
Low-voltage solar panels, commonly ranging from 3V to 5V, can produce inconsistent power. If you’re charging devices that need a more stable voltage (say, 5V), you risk undercharging or damaging your device. To fix this, you need a voltage regulator and a charge controller circuit that ensures a steady output, even if the solar panel’s voltage fluctuates.
Practical Example :
Imagine you’re charging a 5V battery using a 3.7V solar panel. The low voltage of the panel isn’t enough to charge the battery directly. By adding a buck-boost converter (which adjusts the input voltage up or down), you can ensure a steady 5V output, regardless of changes in solar panel voltage due to weather or time of day.
Sample Calculation :
Let’s calculate the power needed to charge a 5V battery using a 3.7V solar panel.
If your panel provides 100mA of current, the power output is:
P=V×I=3.7V×0.1A=0.37W
To ensure your battery gets a consistent charge, the buck-boost converter adjusts the voltage, ensuring 5V output for proper charging.
Product Suggestions :
To make your project work smoothly, consider using quality buck-boost converters and voltage regulators. Check out buck-boost converter and voltage regulator components—Made in India for reliable performance in your solar charger build.
Shop now at SmartXProKits.in and Support our work and India’s innovation—buy from our Make in India site!
















